含氟表面活性剂的特征与应用

日期:07-14  点击:6589  属于:产品技术
介绍了含氟表面活性剂具有高表面活性、优良的耐热性和化学稳定性以及卓越的防水、防油和防污功能等特性以及在多个工业领域及日常用品中的广泛用途,旨在促使工业转型升级中扩大它的应用范围,实现低投入、低排放、低消耗、高效能、高效益、高效率地发展。
当前,许多新产品新技术由于应用研究没有到位或者没有很好地扩大应用领域而没有产生很好的效益,这是对技术资源的浪费。在目前全国开展的工业转型升级中,我们要加大技术或者产品的应用研究,拓宽应用领域。企业除了研发高新技术,也应该在现有技术的应用上下苦功夫,充分挖掘技术的潜力,这可能比研发新产品新技术更快速高效。如今,创新已经超越了科技的范围。创新本身并不是技术创新,但它们对于生产力的增长和经济的发展具有重要意义。因为组织创新是技术创新的前提,而营销创新促进了市场繁荣,同时也推动了技术创新。
含氟表面活性剂特有的性能:含氟表面活性剂是普通表面活性剂的碳氢链中的氢原子部分或全部被氟原子取代后,具有氟链憎水基的表面活性剂,属于特种表面活性剂的一类。氟元素是电负性最大的非金属元素,具有高氧化性、高电离能,使得碳氟键键能高,结构比碳氢结构稳定,同时又使氟原子难以被极化,这种低极性使氟碳链的疏水作用远超过碳氢链,氟原子的电负性大,直径小,能够将碳碳单键屏蔽起来,使之在强酸、强碱、高温和高辐射等各种环境下均显示出很高的稳定性。
 
含氟表面活性剂具有高表面活性、高耐热稳定性及高化学稳定性:1.高表面活性:含氟表面活性剂是迄今为止所有表面活性剂中表面活性最高的一种,这是含氟表面活性剂最重要的性质。它在浓度很低时就能使溶液的表面张力显著降低。一般含氟表面活性剂的浓度为0.01%左右时,其水溶液的表面张力可以降低至15~20mN/m。2.高耐热稳定性:一般含氟表面活性剂加热到400℃以上不会分解,这也与C-F键十分稳定有关。3.高化学稳定性:含氟表面活性剂中的C-F键十分稳定,使它具有很高的抗强酸、强碱、强氧化剂的能力,可以在更多苛刻的环境中使用。
 
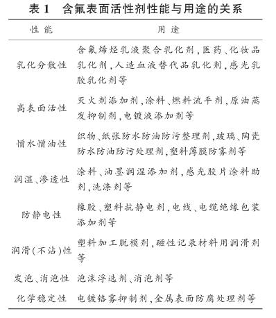
除此之外还有一些其它优良性能。包括既憎水又憎油、良好的润湿渗透性和起泡稳泡性、优良的复配性能、乳化分散性、抗静电性、润滑流平性、脱膜性等。含氟表面活性剂的这些特性使它具有非常高的附加值、广泛的用途和市场前景,特别是在一些特殊的应用领域,有着其它表面活性剂无法替代高表面活性:含氟表面活性剂是迄今为止所有表面活性剂中表面活性最高的一种,这是含氟表面活性剂最重要的性质。它在浓度很低时就能使溶液的表面张力显著降低。一般含氟表面活性剂的浓度为0.01%左右时,其水溶液的表面张力可以降低至15~20mN/m。的作用。
 
由于含氟表面活性剂具有以上这些非常独特的性质,因此,它具有极其重要的用途。目前,它在化学、纺织、皮革、造纸、颜料、涂料、油墨、玻璃、陶瓷、机械、电气、冶金、燃料、皮革、感光材料、建筑、选矿、农药、石油、消防等众多行业都有广泛的用途,特别是在一些条件苛刻和一般碳氢表面活性剂不很适用的特殊应用领域,有着其他表面活性剂无法替代的作用,显示出其强大的生命力。
 
微信扫描关注我们
电子天平,华志电子天平,二氧化氯,化学试剂,玻璃仪器,进口化学试剂,化工原料,精密仪器,电子称,山东化工,青岛精科,生化试剂,仪器仪表

联系人:马先生

手机:18603311238

电话:13032684758 400-619-1068

邮件:haisenmmy@163.com

地址:河北省石家庄市平安北大街158号紫晶广场A座12层

石家庄市海森化工有限公司 版权所有 冀ICP备09012758号-2  技术支持:杰云网络